| |
欢迎投稿:1847691820@qq.com
首
页
新闻
时政新闻
视频新闻
动态
部门传真
乡镇风采
聚焦
本地聚焦
社会广角
关注
乡村振兴
法规速递
文化
文学艺术
传统文化
非遗
木拱廊桥
传统戏曲
旅游
旅游信息
特色景观
商务
文化创意
酒店宾馆
办事服务
信息发布
您现在的位置:
屏南新闻网
>
社会广角
>
社会广角
跨年去哪里?文旅活动一览表来了!
2023-12-29 16:53:01
来源:福建省文化和旅游厅
责任编辑:
新年近在眼前
你安排好跨年计划了吗?
小福
整理了一波
元旦期间福建重点文旅活动
总有一款适合你!
舞台艺术展演
陈列展览、美育活动
群众文化
文旅营销推广活动
非遗活动
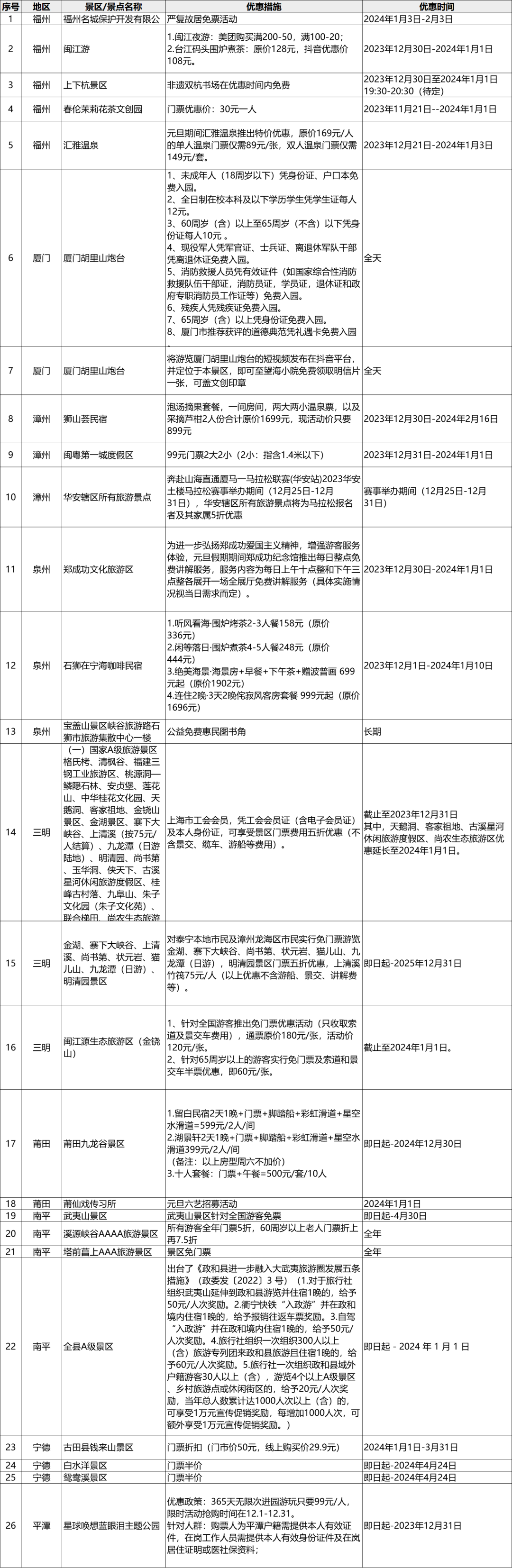
景点、景区惠民措施
来源:福建省文化和旅游厅
时政新闻
视频新闻
乡镇风采
部门传真
法规速递
乡村振兴
专题专栏
文学艺术
信息发布
本地聚焦
县委常委会(扩大)会议召开
屏南县委理论学习中心组召开专题学习会
县领导调研创城工作
县领导开展“四下基层”调研
屏南县召开创建全国文明城市工作动员部署会
县领导赴代溪镇宣讲党的二十届四中全会精神
县领导赴棠口镇龙源村开展党的二十届四中全会精神宣讲活动
县领导到棠口镇开展党的二十届四中全会精神宣讲活动
县领导开展集中视察调研工作
学习贯彻党的二十届四中全会精神市委宣讲团报告会在屏南举行
社会广角
寿山摄影名家工作坊首期摄影提升研习班圆满结业
屏南:“移动医院”下基层 健康服务送上门
福建省全民健身运动会(屏南赛区)广场舞大赛开赛
屏南县古峰镇城东社区开展文明实践|推动移风易俗 共筑文明新风——移风易俗宣传活动
屏南县举办2025年消防宣传月主题活动
屏南县“扫黄打非”主题宣传活动走进社区
2025年宁德市乡村学校少年宫成果展活动在屏南县举办
“育”成电商 屏南好货更好销
中国美术学院艺术管理与教育学院“社会实践”结课展开展
屏南县第七届校园体育节暨第十一届中小学田径运动会开幕
关于我们 | 广告服务 | 网站地图 | 网站公告
本网站所刊登的各种新闻﹑信息和各种专题专栏资料,均为屏南新闻网版权所有,未经协议授权,禁止下载使用。
工信部备案号:闽ICP备2021002721号
新闻热线:0593-3300907 投稿信箱:1847691820@qq.com
不良信息举报电话:0593-3339536 不良信息举报邮箱:1847691820@qq.com
地址:屏南县政府路政府大院3号楼
闽公网安备 35092302000120号